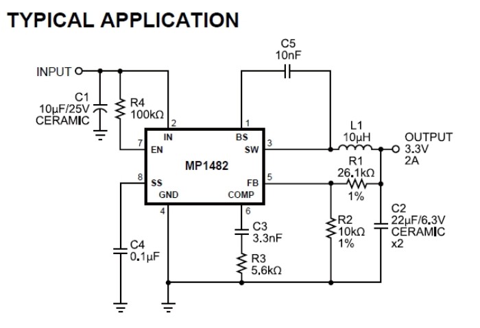
Description: The MP1482 is a monolithic synchronous buck regulator. The device integrates two 130mΩ MOSFETs, and provides 2A of continuous load current over a wide input voltage of 4.75V to 18V. Current mode control provides fast transient response and cycle-by-cycle current limit. An adjustable soft-start prevents inrush current at turn-on, and in shutdown mode the supply current drops to 1μA.
This device, available in an 8-pin SOIC package, provides a very compact solution with minimal external components.
| FEATURES: ● 2A Output Current ● Wide 4.75V to 18V Operating Input Range ● Integrated 130mΩ Power MOSFET Switches ● Output Adjustable from 0.923V to 15V ● Up to 93% Efficiency ● Programmable Soft-Start ● Stable with Low ESR Ceramic Output Capacitors ● Fixed 340kHz Frequency ● Cycle-by-Cycle Over Current Protection ● Input Under Voltage Lockout ● 8–Pin SOIC APPLICATIONS: ● Distributed Power Systems ● Networking Systems ● FPGA, DSP, ASIC Power Supplies ● Green Electronics/ Appliances ● Notebook Computers |  |